damm 的 eSIM 基地通知专用
13:30 · Mar 14, 2025 · Fri
#3HK
🇭🇰
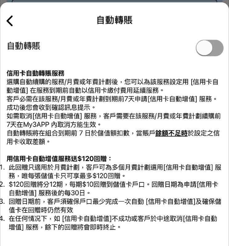
3HK自动保号:
1️⃣
首页附加服务选择并购买「留言信箱服務」。
2️⃣
在首页「已購入之組合」里,勾选自动续费,然后点击「訂閱設定」。
3️⃣
开启自动转账绑定一张信用卡即可。
按描述,此服务会在留言信箱到期前7天自动往3HK储值卡增值差价,届时会自动续费30天留言信箱以实现自动保号功能。
来源:
@eSIMhelp
Home
Powered by
BroadcastChannel
&
Sepia