eSIM相关情报分享,个人玩卡体验分享,碎碎念
群组: https://t.me/esim_help
频道主: @Dammssc @dammmis
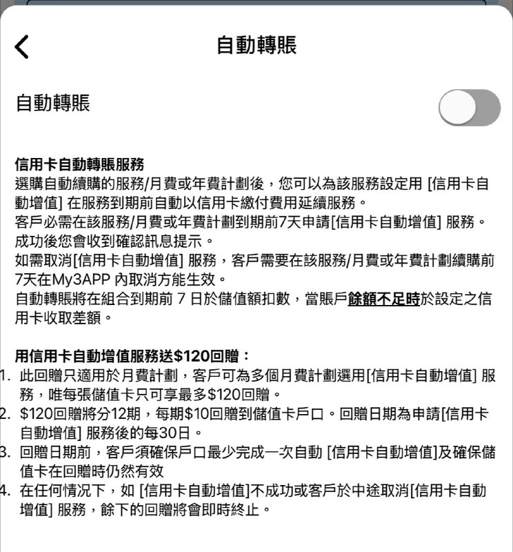
#3HK
🇭🇰3HK自动保号:
1️⃣首页附加服务选择并购买「留言信箱服務」。

2️⃣在首页「已購入之組合」里,勾选自动续费,然后点击「訂閱設定」。

3️⃣开启自动转账绑定一张信用卡即可。

按描述,此服务会在留言信箱到期前7天自动往3HK储值卡增值差价,届时会自动续费30天留言信箱以实现自动保号功能。

来源: @eSIMhelp
https://app.fiat24.com/my/dashboard
一个web3上的🇨🇭卡,还提供一个🇨🇭的个人iban

认证是基于NFT的还蛮有意思的,可以免费铸造一个NFT,也可以付费选靓号,消耗链上的代币。

全部操作都在链上完成(连修改名字都是链上操作)😂只有gas没有什么杂七杂八的费用,比如充值美元就是把链上的usdt/eth换成链上的一个名为USD24的币,消费按1:1扣。充值欧元也类似。里面也有个"人民币"叫CNH24,但是okx提示流动性不足无法交易,不知道其他web3钱包是否可以直接入(直接消费人民币汇率是1:7.2左右)

NFT可以付gas自由转让(带着实名信息和卡号cvv一起转走啦)

熟悉web3的uu可以搞一个玩玩。我比较孤陋寡闻,体验下来这个卡确实蛮有意思的。
damm 的 eSIM 基地通知专用
自测GSMA(ATT)制式的redpocket/freedompop是不是有漫游信号了?
GSMT(T-Mobile)制式的redpocket/freedompop也有漫游信号了,联通/移动(先前只有移动2G)
不仅如此,无论GSMA还是GSMT目前都默认开启wificalling并且不挑ip🥰

漫游ip都是美国家宽
damm 的 eSIM 基地通知专用
#redteago 红茶这个2刀100M1day的3at🇬🇧广播ip都能拉起EE的wificalling 建议是苹果手机,一定要飞行模式+关定位,重启后先连接🇬🇧ip的热点,再开wificalling开关,基本就是秒连。 使用邀请码JONA0123可获得3刀赠金,购买并启用任一套餐后解锁(需eid第一次下载红茶)
#redteago
Redteago中国大陆流量eSIM促销,使用CHINANOONE可激活折扣价格。20GB90day5.58刀,50GB365day13.10刀。还是很划算的。


车开走了
车又开了
车又走了
车又双叒叕回来了
车开走了
海外版Xiaomi15已发布,根据官网信息和拆包来看,小米15外版不仅支持esim且支持双psim→双esim组合(mep)🧐
国行版台湾版国际版欧洲版印度版印尼版俄罗斯版都是同机型,按照以往经验ROM应该可以通刷,硬件阉割程度暂不清楚。

海外版发布前就一直有听说国行mi15用不了esim模块,无法实现sim2放一片euicc来实现原生esim
shop.exesim.com

私信🐁 @lpatest_bot 发送/start免费领免单券(领不到就是不在群里),coupon预计每日刷新一次直到送完为止。无了
giffgaff极限保号
vowifi下拨打奥地利银行客服扣费0.01(1p)
15£累计预估可保号740年

gg wificalling拨打以下10个国家的座机资费均为1p:
1. 奥地利 (Austria) +43
2. 保加利亚 (Bulgaria) +359
3. 丹麦 (Denmark) +45
4. 匈牙利 (Hungary) +36
5. 意大利 (Italy) +39
6. 立陶宛 (Lithuania) +370
7. 卢森堡 (Luxembourg) +352
8. 波兰 (Poland) +48
9. 葡萄牙 (Portugal) +351
10. 罗马尼亚 (Romania) +40
tg即将显示注册时间
via
很难想象这么抽象的活是本人整的
Back to Top