eSIM相关情报分享,个人玩卡体验分享,碎碎念
群组: https://t.me/esim_help
频道主: @Dammssc @dammmis
damm 的 eSIM 基地通知专用
看了下所有语音包都带vowifi,未测试(没钱)。
#3HK
@lpatest_bot 指令 /vowifi 可以查询和记旗下的预付卡号码是否激活了vowifi功能(没有此功能就算是在本港也拉不起来),原理是接码使用 /user/getProfile 查询服务包里是否有VO WIFI,隐私党勿用,可抓包自行查询。

支持: 3HK DIY/Sosim/HAHA/3国际万能卡/SIMWorld全能储值卡。

AI搓的网站: 3hk.exesim.com 授权码: damm,会显示哪些流量包支持vowifi可以体验一下。

仅供 @eSIM_help 群友学习使用(新进群半小时后才可以)。
damm 的 eSIM 基地通知专用
45港币(充值券)得55港币话费保号1年
#3HK
3国际万能卡用充值保号(45得55)到期后可以再充10港币购买一年的无限通话组合(支持vowifi)保号,合27.5港币/年。

另外有微信小程序
#小程序://CBonShareGroup/8i1CK3kXtxzJq0h

以39HKD售卖eSIM版国际万能卡(不定期补货),同店也有充值券卖。
#3HK
🇭🇰3wan国际万能卡,保号卡有eSIM购买渠道了: https://www.mypacemarket.com/categories/hong-kong

另一个更优惠的渠道: https://t.me/eSIMhelp/2712?single

开卡自带一年2000分钟香港通话(可vowifi)

这个卡优势: 45港币(充值券)得55港币话费保号1年,充的话费可以买3DIY类似的流量包。28港币更换设备,28港币更换号码。

注意两家都是人工拍照发货(纸质二维码)
#3HK 经过测试,10HKD的本地通行证是带vowifi的500min本地通话,购买后使用关闭定位飞行模式使用香港ip即可拉起。



看了下所有语音包都带vowifi,未测试(没钱)。
#3HK
🇭🇰3HK系列是不是没有流量套餐只给连联通/电信😇
vowifi好像也给停了。
#3HK
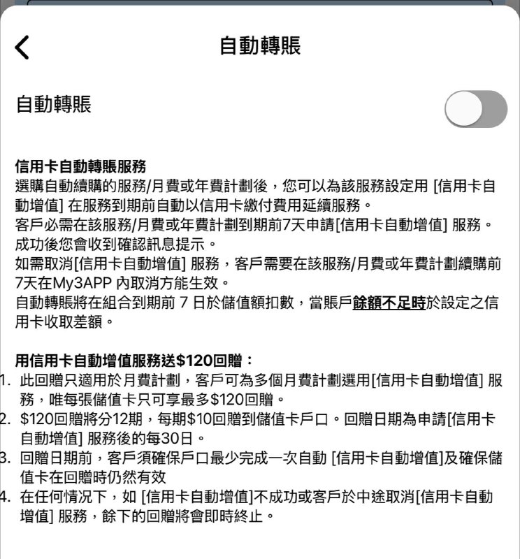
🇭🇰3HK自动保号:
1️⃣首页附加服务选择并购买「留言信箱服務」。

2️⃣在首页「已購入之組合」里,勾选自动续费,然后点击「訂閱設定」。

3️⃣开启自动转账绑定一张信用卡即可。

按描述,此服务会在留言信箱到期前7天自动往3HK储值卡增值差价,届时会自动续费30天留言信箱以实现自动保号功能。

来源: @eSIMhelp
#sosim #3HK
3旗下的sosim极限保号攻略整理

1️⃣首先在官网商店购买33HKD新开eSIM,激活后初始有效期180天

2️⃣如果使用中国证件KYC(包含护照/通行证)会获得一张可保号360天的优惠券,到期日兑换即可。来源

3️⃣到期后充值105HKD可延期180天

4️⃣到期后先购买一个45HKD的本地流量包(低消)延期30天而后购买60HKD的包年SO+服务可再加360天有效期并包含每月300M漫游流量+一张免费更换eSIM/实体卡的优惠券。

以上可实现138HKD保号180+360+180+30+360=1110天(约3年)而后可重复步骤3️⃣4️⃣实现105HKD保号180+30+360=570天

如果只为了接码而保号可以充值100HKD再过180天后开通5HKD的留言服务自动续费20个月,100HKD保号180+30×20=780天
 
 
Back to Top