eSIM相关情报分享,个人玩卡体验分享,碎碎念
群组: https://t.me/esim_help
频道主: @Dammssc @dammmis
damm 的 eSIM 基地通知专用
#redteago 红茶eSIM原地续费支持流量和有效期叠加。担心流量用光导致esim过期可以原地3刀再加365day100m 不带号吗的上网套餐同理,时间快结束了流量没用完可以原地续费一个包,流量也会跟着延期。
众所周知,红茶的3刀优惠和aff只能给从来没下过eSIM的卡吃到。如果享受过3刀优惠的卡再次注册小号尝试启用赠金,会被回收赠金导致被反薅。提供一种开通红茶🇦🇹号码跳过eid检测避免被回收赠金的思路:

1⃣️使用一台新设备,注册一个小号填写大号的aff代码获得3刀赠金。没有aff可以填我的:
JONA0123

2⃣️直接在个人界面找到充值按钮充值2刀余额,此时3刀赠金会直接解锁,从而跳过第一次的下卡验证。

3⃣️购买130国的1day100m套餐(2刀)。注意无论安卓还是苹果,点击下载esim弹窗后不要确定,直接取消,避免3刀赠金被回收。如果没有原生eSIM设备,可以使用其他方法激活。


4⃣️去网页
订单界面找到自己购买的卡点击充值可以直接点击充值可利用赠金延长一年有效期和200M流量。

5⃣️回到app订单页正常安装eSIM即可。

这样可以实现使用2刀成本忽略eid检测无限获得红茶家的366天200M🇦🇹接码卡(流量为🇬🇧ip)。


有内鬼,终止交易
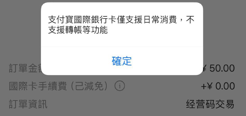
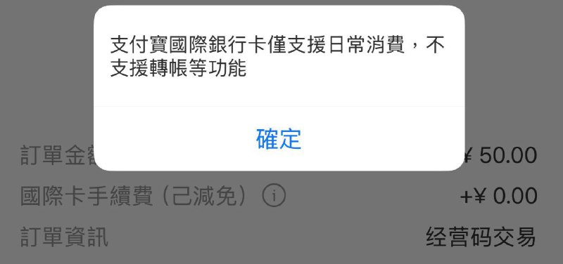
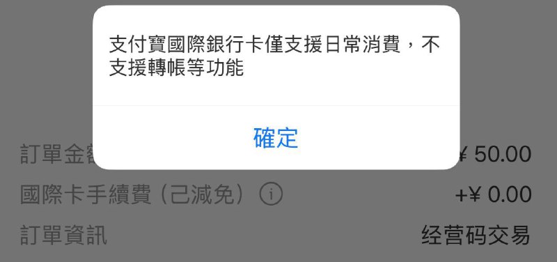
你们的支付宝还能刷外卡吗🧐
试了老外的,中国的,台湾的实名都刷不出去小额了。

测试必须要消费200以上(收3%手续费)才能刷的出。
#灵车
众所周知,美国号码带上1刚好11位,号段甚至和国内号码重合。

我之前有一个929开头的WeChat账号,搜索192xxxxxxxx和+192xxxxxxxx都可以搜到自己,所以一直都是不带+1发送给朋友让他们加好友(和普通国内号码没有区别)。最近入手了一个864开头的gv,微信直接搜索1864xxxxxxx会出来一个陌生账号🧐即存在一个和美国号码补上1后完全一致的中国号。而搜索+1864xxxxxxx则可以正常搜索到该美国号注册的WeChat。

结论:如果你的美国号码 凑巧 和一个中国号完全一样并且对方已经注册了微信,微信/WeChat搜索手机号时会优先跳转对方的资料,补上"+"则正常搜索到你的美国WeChat。尚不确定是否和注册先后顺序有关。

有没有人收藏了号码一样的中美号码()
#3HK
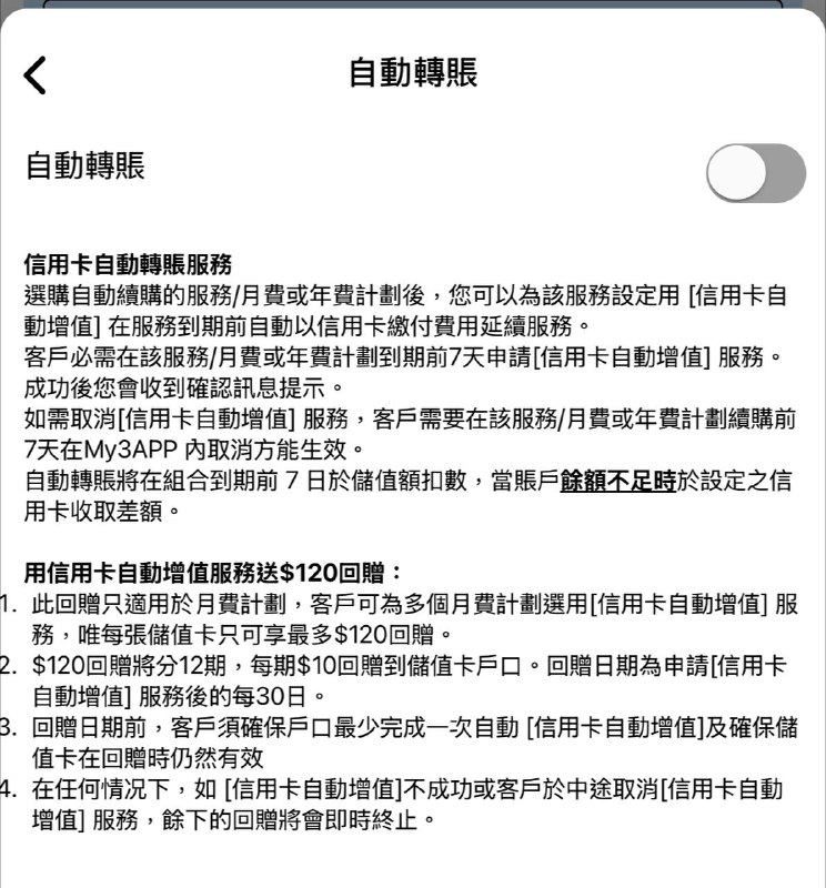
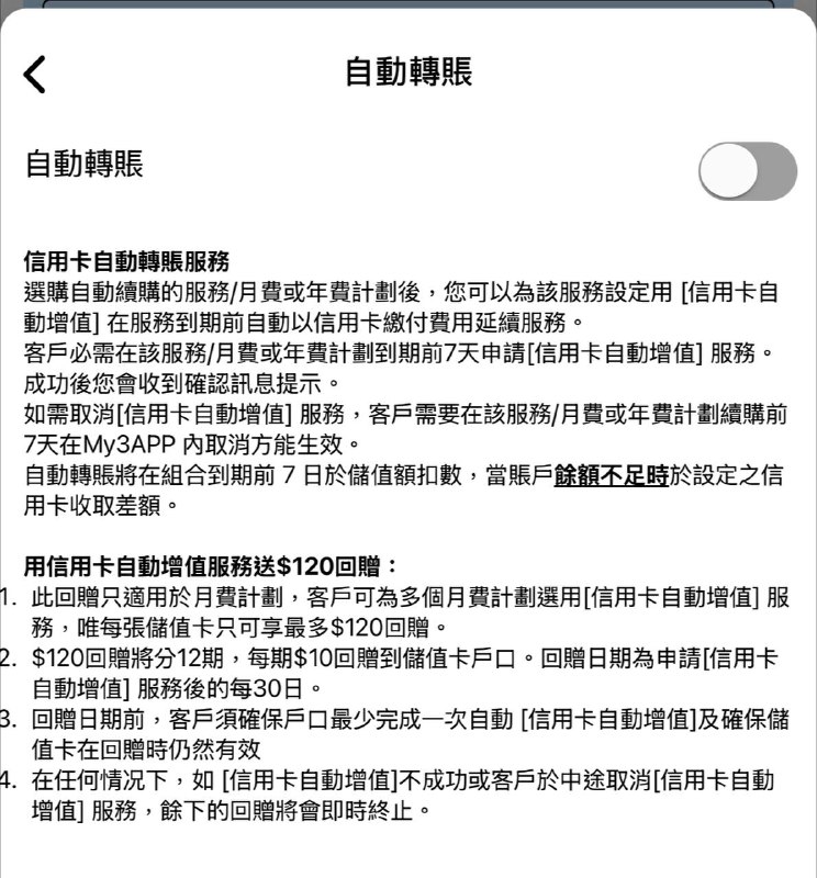
🇭🇰3HK自动保号:
1️⃣首页附加服务选择并购买「留言信箱服務」。

2️⃣在首页「已購入之組合」里,勾选自动续费,然后点击「訂閱設定」。

3️⃣开启自动转账绑定一张信用卡即可。

按描述,此服务会在留言信箱到期前7天自动往3HK储值卡增值差价,届时会自动续费30天留言信箱以实现自动保号功能。

来源: @eSIMhelp
https://app.fiat24.com/my/dashboard
一个web3上的🇨🇭卡,还提供一个🇨🇭的个人iban

认证是基于NFT的还蛮有意思的,可以免费铸造一个NFT,也可以付费选靓号,消耗链上的代币。

全部操作都在链上完成(连修改名字都是链上操作)😂只有gas没有什么杂七杂八的费用,比如充值美元就是把链上的usdt/eth换成链上的一个名为USD24的币,消费按1:1扣。充值欧元也类似。里面也有个"人民币"叫CNH24,但是okx提示流动性不足无法交易,不知道其他web3钱包是否可以直接入(直接消费人民币汇率是1:7.2左右)

NFT可以付gas自由转让(带着实名信息和卡号cvv一起转走啦)

熟悉web3的uu可以搞一个玩玩。我比较孤陋寡闻,体验下来这个卡确实蛮有意思的。
Back to Top